Description
今天正確的運動和姿勢,造就明天的膝蓋
專業復健科醫師教你,四階段打造不會痛的健康膝蓋
第一階段消除、第二階段重建、第三階段強化、第四階段治癒
打造可以使用到100歲的膝蓋!
▶吃葡萄糖胺對膝蓋痛有效嗎?
▶退化性關節炎,一定要動手術?
▶戴護膝會讓肌肉變弱,所以不能長時間戴?
▶打玻尿酸、PRP注射有用嗎?
今天正確的運動和姿勢,造就明天的膝蓋
專業復健科醫師教你,四階段打造不會痛的健康膝蓋
第一階段消除、第二階段重建、第三階段強化、第四階段治癒
打造可以使用到100歲的膝蓋!
▶吃葡萄糖胺對膝蓋痛有效嗎?
▶退化性關節炎,一定要動手術?
▶戴護膝會讓肌肉變弱,所以不能長時間戴?
▶打玻尿酸、PRP注射有用嗎?
「啊!我的膝蓋無法用力~~」別以為自己還年輕,膝蓋偶爾不舒服隔天就好了!膝蓋開始感到發麻的瞬間,就是開始管理的時候!
面對膝蓋的保養,我們應該超越現有的治療(Treatment)模式,而從治癒(Healing)的觀點出發。最大的差異點在於「從問題發生的初期就介入改善手段」。
不論幾歲都可能會有膝蓋痛問題,可能是由運動、姿勢不良或受傷、年紀、荷爾蒙等引起,年紀輕輕就患上「退化性關節炎」的情況也很多。如果置之不理,隨著年紀增長可能終至無法行走,甚至因疼痛而引發憂鬱症、焦慮或其他疾病。
本書包含膝蓋痛的各種治療方式、復健運動、預防方法,不僅介紹了讓膝關節更強化的運動方法、還詳細地瞭解膝蓋痛的原因和症狀、如何在減少損傷的同時進行正確的復健和治療,進而加強預防、管理。
膝蓋關節是消耗品,從年輕健康的時候就要開始需要提前珍惜,就能打造可以使用到100歲的膝蓋!
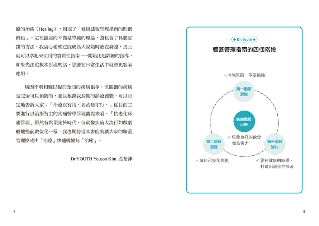
▶防止關節老化,膝蓋管理指南的四個階段
第1階段消除、第2階段重建、第3階段強化、第4階段治癒
第1階段消除:發現並清除引起疼痛的原因!
膝蓋疼痛初期,要先找出現在出現異常症狀的原因,並找出導致疼痛的姿勢或運動,不要勉強。
第2階段重建:尋找消除疼痛的治療方法!
用各種方法治療並恢復出現異常的膝蓋。物理治療、戴護具、以及各種治療方法。
物理治療:幾乎所有骨科疼痛都可以使用物理治療來改善
消炎藥:如同膝蓋的「滅火藥劑」,可迅速緩解發炎症狀,但長期使用或是使用不當會有副作用
玻尿酸注射:像更換機油一樣,可減少軟骨摩擦損傷
增生療法注射:可強化肌腱和韌帶,讓舊細胞消失、新細胞增殖
體外震波治療:刺激鬆弛的肌腱,並刺激其組織修復,還可緩解疼痛
手術治療:通常是最後考慮的治療方法,如韌帶重建術、軟骨板部分切除術、半月軟骨板部分切除、軟骨板移植術、軟骨再生術以及細微骨折術等
第3階段強化:開始可以走到百歲的膝蓋訓練!
這階段要努力打不易損傷的膝蓋,可選擇符合自己狀態的強度運動。要根據當下的狀態來選擇運動的目的(緩解膝蓋疼痛)和所有運動處方的要素(運動種類、強度、頻率與時間)。
例如:室內腳踏車、深蹲、登山、HIIT(高強度間歇)等運動,以及運動後修復等
下、爬樓梯或盤腿等日常習慣
第4階段治癒:真正的答案是我身體的恢復力!
減少身體發炎對關節疾病有幫助,所以良好的飲食營養、妥善調節壓力、良好睡眠等,都可預防管理膝蓋問題,是比治病更優先和更重要的環節。
如果想要更長壽、身體更健康的話,就要增加身體的「恢復力」!
如何讓恢復力保持在最佳狀態呢?首先要先抓到平衡,讓身體狀態舒適,所以必須控制:① 不必要的藥物使用、② 嚴格控管心搏數、③ 緩解情緒(壓力)。
希望這本書可以讓各位擁有可以健康使用到 100 歲的結實膝蓋,並且不管是幾歲,就算是上了年紀,也都能自由前往各處,過上自己想要的自在生活!
這本書適合誰閱讀?
不僅有享受多種運動和休閒的20-40歲,還有為努力創造幸福人生後半期的50-60歲都需要的健康資訊。推薦給各年齡層的成人讀者閱讀。
方鵬翔|神經脊椎專家
林長揚|暢銷作家、物理治療師
侯鐘堡|台北原力復健科診所院長
謝明儒 Dr. Victor| 乾針名醫、《醫學瑜伽 解痛聖經》暢銷作家
★專業推薦 (以上按姓氏筆畫排列)
作者簡介
Dr. YOUTH 金裕洙
為融合醫學技術專家,並在傳統復健醫學的基礎上結合抗老化醫學、個人訓練、替代醫學、芳香療法等,開發了「防止關節老化」的新領域。畢業於首爾大學醫學院,且於首爾大學醫學研究所取得醫學博士,包括復健醫學專業醫師資格證在內,總共獲得了美國抗老化醫學專業醫師(ABAARM)、美國公認個人教練(NSCA-CPT)、選手體力管理專家(CSCS)、FIFA足球醫學認證醫生(FIFA Diplomain Football Medicine)以及國際公認芳香療法師(IFA,ARC)等資格證,並在江南區開業了10多年,主要從事復健醫學與抗老化治療。
目前擔任韓國三星首爾醫院門診助理教授、大韓肥胖體型學會理事、大韓芳香學會理事長、ISO國際標準自然物質領域專門委員及大學射箭聯盟副會長等,並擁有治療疼痛的自然物質美國專利,於SCI國際學術期刊上發表的多篇醫學論文。
著作有《強悍男人的時間倒流》《芳香療法完美指南(合譯)》、《肥胖體型學(合著)》、《Ultrasonographic Anatomy of the Face and Neck for Minimally Invasive》、《Procedure(合著)》等。
*Instagram @_dryouth
譯者簡介
楊筑鈞
臺大人類學系畢業,旅居韓國逾八年,喜歡透過語言與文字探索不同的文化,原本夢想成為作家卻誤打誤撞成了專職譯者,目前享受著與文字共舞的美好翻譯生活。
譯作有《韓國人不想讓你知道的事》、《想做的事都做得到的時間駕馭術》、《你走了以後,我想繼續好好活》、《首爾大學一開課就秒殺的邏輯寫作課》、《就算社畜,也要當不吃虧的那一個》等。
聯絡信箱:ccxyang@gmail.com
You may also like
Top Trending
